GW SON SAIL Center Introduction Mission and Vision

Introduction to the Simulation and Innovation Learning Center

The Simulation and Innovation Learning (SAIL) Center is owned and operated by  The George Washington University (GWU) School of Nursing (SON) as part of the GWU Virginia Science and Technology Campus and is located at 45085 University Drive, Ashburn, VA. The GW SON SAIL Center provides a replica of patient care environments where learners and providers receive educational opportunities related to cognitive, psychomotor and affective skills.  

Mission

The George Washington University School of Nursing Simulation and Innovation Learning (GS SON SAIL) Center promotes the best practices of simulation in healthcare education for graduate and undergraduate nursing students and internal and external partners. Our purpose is to improve patient care outcomes and eliminate preventable medical errors. The GW SON SAIL Center strives to develop dynamic partnerships with healthcare institutions, health care providers, political affiliates, and professional organizations to improve the health of all people.

Vision

The George Washington University Simulation and Innovation Learning Center aspires to promote quality healthcare outcomes and education for learners and their care recipients through innovations in simulation, technology, and research.  We value and promote personal integrity, responsibility, service, and personal strengths. These values are ole modeled in all of our simulation-based learning experiences. 

Locations

The SAIL Center includes the 3rd floor simulation space termed the OSCE Center,  Room 307 – the Johnson Skills Lab, Room 206 – Practice Lab, Suite 205 – the Dawson ward, control rooms, private rooms, semi-private rooms, VR room, debriefing rooms  and OR, Room 204 – Health Assessment Lab, and Suite 203 – the Paxton lab, private rooms, ward, control room and debriefing rooms.  

Parking at the SAIL Center is part of the parking for the School of Nursing at  Innovation Hall and is free.

Hours of Operation

The SAIL center operates from 7:00am – 5:30pm, Monday through Friday. After hours and weekends need to be approved in advance by the GW SON SAIL Center director before scheduling and may require overtime compensation for the simulation team. The GW SON SAIL Center flexes its schedule each semester to accommodate the learning times of the GWSON Accelerated BSN Program and the Graduate programs as needed, dependent upon enrollment.

Administration

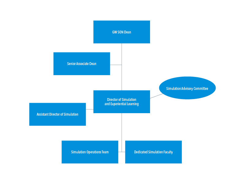
The GW SON SAIL Center is under the direction of Crystel L. Farina, PhD(c), RN,  CNE, CHSE – the Director of Simulation and Experiential Learning. The assistant director is Christine Seaton, DNP, RN, CNE, CHSE. The simulation team is made up of Paul Collins, Simulation IT Administrator, Cyndi Kelley, Sim Ops Assoc., Rebecca Giddens, Sim Ops Assoc., and Janice Ouellette, Sim Ops Assoc. These are the roles of the administration team. See organizational chart.

Simulation Advisory Committee

The SAIL Center is guided by the Simulation Advisory Committee, made up of faculty and staff from the GWU School of Nursing. The Simulation Advisory Committee was established in November of 2017 to advise and support the GW SAIL Center. The  role of the committee is to develop simulation policies, ensure the center meets the needs of the GW graduate and undergraduate nursing programs, and ensures adequate resources to meet the needs of the GW SAIL Center and learners

Organizational Chart 

SAIL Center Org Chart

Contacts 

Contact Telephone Email

Director of Simulation and  Experiential Learning

571-553-0115 cfarinaatgwu [dot] edu

Assistant Director of Simulation

571-553-8515 cdseatonatgwu [dot] edu
Simulation IT Administrator 571-553-0086 paulcollinsatgwu [dot] edu

 

Responsible University Official: 
Responsible Office: SAIL Center
Last Reviewed: September 14, 2021